Tono Zverejnené 13. Marec, 2022 Zverejnené 13. Marec, 2022 Mne tá limita vyšla nekonečno, ale zrejme som niekde spravil chybu. Skúsme vychádzať zo základnej rovnice, kde si sa dostal k Lambertovej funkcii.
robopol Zverejnené 13. Marec, 2022 Autor Zverejnené 13. Marec, 2022 nekonečno je výsledok pre jednu limitu, ale ty musíš odratat dva vztahy medzi sebou, alebo vyšetruješ limitu derivacie tych dvoch rovvnic na jednej aleebo druhej strane.
Tono Zverejnené 13. Marec, 2022 Zverejnené 13. Marec, 2022 Vychádzajme z rovnice. Skúsme to krok po kroku. Chceš nájsť jej riešenie pre dx. Je to tak, alebo sa mýlim?
robopol Zverejnené 13. Marec, 2022 Autor Zverejnené 13. Marec, 2022 však riesenie je uvedene s tou Lambertovou funkciou, pozri si cely članok nie len prispevok. Tam mas vsetko vysvetlene. Je tam uvedena aj ta limita, ktoru potrebujem vediet.
Tono Zverejnené 13. Marec, 2022 Zverejnené 13. Marec, 2022 Ja som to čítal do konca, len to chcem riešiť krok po kroku. Neviem napríklad, prečo tam máš dekadický logaritmus. Nie je to síce matematický problém, ale mohli by sme ho obísť.
robopol Zverejnené 13. Marec, 2022 Autor Zverejnené 13. Marec, 2022 lebo pouzivam anglicke znacenie log(x)=ln(x). Nemusíme riešiť krok po kroku, uvedené funkcie sú 100% správne, len neviem z toho vypočítat korektne tu limitu ani pre ttu najjednoduchsiu variantu x/log x. No viem dosadiť do vztahov a funguju aj pre obrovské čísla. Problem je v tej W-1 funkcii, nenašiel som pre ňu rozvoj, ani neviem ako to presne wolfram ráta.
Tono Zverejnené 13. Marec, 2022 Zverejnené 13. Marec, 2022 Neviem, či som ťa pochopil správne https://drive.google.com/file/d/1Dff3uOly_QHJgtqwK66bnUnvKTL2M4Yf/view?usp=sharing
robopol Zverejnené 14. Marec, 2022 Autor Zverejnené 14. Marec, 2022 To nemáš dobre, vystupuje tam W-1, teda nie W0. však si vypočitaj dx pre velké číslo a uvidíš, že ti vyhodi hauznumero. napr. pre x=100, ti vyjde 98.94. Co je prvy koren druhy koren je to iste ale miesto W0 daš W-1(lnx/(ln x-x)) potom dostaneš druhy koreň 5.8549. A tvoj vzťah sa da upravit na: x- (ln x-x)/ln x)*W-1(lnx/(ln x-x))=dx to je ten istý vzťah, čo mám ja uvedený.
Tono Zverejnené 14. Marec, 2022 Zverejnené 14. Marec, 2022 dosadil som do môjho vzťahu x=100 a dostal som dx=98.94789799. To je správny výsledok. Áno vzťah sa dá ešte upraviť dx = (x-ln(x))*LambertW(ln(x)/(-x+ln(x)))/ln(x)+x Je to len iné označenie funkcie.
robopol Zverejnené 14. Marec, 2022 Autor Zverejnené 14. Marec, 2022 tento výsledok je jeden z koreňov. Vieš, čo to číslo udáva? to číslo udáva, že najbližšie prvočíslo v okolí 100 je vzdialené 98, čo je nezmysel. Najbližšie prvočíslo z prvočíselnej vety x/ln x je v okoli 100 vzdialené 5.8549. Prečo ma nepočúvaš? neviem, čo so software pouzivas, ja ratam W-1 cez Wolfram. Mozes sa sam presvedcit, že ten správny koreň je z teejto rovnice: x- (ln x-x)/ln x)*W-1(lnx/(ln x-x))=dx nie tej tvojej. tu je odkaz s dosadením pre x=100 odkaz
Tono Zverejnené 14. Marec, 2022 Zverejnené 14. Marec, 2022 Ja som iba riešil rovnicu. Keď som spätne dosadil dx = 98.94789799, tak mi vyšlo x = 99.99999998. Takže skúška správnosti vyšla (samozrejme v rámci presnosti výpočtu) Keď som dosadil za dx = 5.8549, vyšlo mi x = 7.947305133.
robopol Zverejnené 14. Marec, 2022 Autor Zverejnené 14. Marec, 2022 tak robis chyby. x/ln x=1+(x-dx)/ln(x-dx) pre 100: odkaz Lambertová funkcia má vždy dva korene, keby si riešil fyzikálnu rovnicu tak jeden z koreňov je nepoužiteľný a ty si ho práve objavil pri prvočíselnej vete, dokonca ti môže vyjsť aj záporný koreň.
Tono Zverejnené 14. Marec, 2022 Zverejnené 14. Marec, 2022 Zdá sa, že tá rovnica má to 2 korene. Oba výsledky sú správne, ten väčší nie je tvojím riešením.
robopol Zverejnené 14. Marec, 2022 Autor Zverejnené 14. Marec, 2022 100% má a tvoje riešenie nie je reišením prvočíselnej vety, lebo si zober, že podľa teba by boli do hodnoty x=100 dve prvočísla, to prve je na úrovni 100-98, teda 2, čo je samozrejme zle riešenie.
robopol Zverejnené 14. Marec, 2022 Autor Zverejnené 14. Marec, 2022 Tak si sa troska zorientoval a zistil, že ja to mam davno preverene. Potrebuješ vediet rozviesť W-1 (teda inverznu funkciu). No ako som ti písal Wolfram to nevie, našiel som aproximačné vzťahy pre W-1, lenže neverím, že tu limitu vyrata aj cez aproximačné vzťahy, skusiť to môžem. aproximaččne vzťahy najdeš napr. tu: str.2163 https://citeseerx.ist.psu.edu/viewdoc/download?doi=10.1.1.1061.1249&rep=rep1&type=pdf je tam algorritmus a nejaký neudávaný zvyšok o(). limita ktoru si ratal je teda zla, pretože tam potrebuješ W-1 , ktoré v tej limite je uvedene. Očakávaný výsledok je >=0, skor 0 čistá, nie nekonečno a preto som ti písal, že práva strana rovnice je triviálny vzťah, čo som odvodil z highly composite numbers, ktoré maju suvis s RH.
Tono Zverejnené 14. Marec, 2022 Zverejnené 14. Marec, 2022 Asi sa mi nepriamo podarilo vypočítať tú limitu. Tak, ako to máš zadané dx-x+x^((x-1)/x) je limita nekonečno. No ak by platil výraz dx-2*x+2*x^((x-1)/x) tak limita vychádza nulová. Neviem, možno som sa pomýlil ja. Prever, či by sa ten druhý člen nemal byť násobiť dvojkou. Je to totiž zaujímavé, že potom tá limita naozaj konvertuje k nule.
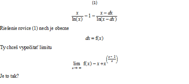
robopol Zverejnené 14. Marec, 2022 Autor Zverejnené 14. Marec, 2022 Nema byt dvojnasobok. To sme len v provom kole. Ak sa ti podari tato, tak este treba vyssetrit ten zlozitejsi prripad, čo je aj tu prilepeny ako obrazok. Nekonecno može byt teoreticky, lebo má platit tá nerovnosť, ale sam vídíš, že to tesne kopíruje krivku. Nesmie to byť záporné číslo, to je dôležité.
Tono Zverejnené 14. Marec, 2022 Zverejnené 14. Marec, 2022 pred 9 minútami, robopol napísal: Ak sa ti podari tato, tak este treba vyssetrit ten zlozitejsi prripad, čo je aj tu prilepeny ako obrazok. Neviem aký obrázok máš na mysi? Aký zložitejší výraz, veď si tvrdil, že stačí tú limitu vypočítať.
robopol Zverejnené 14. Marec, 2022 Autor Zverejnené 14. Marec, 2022 no pre hraničný vzťah, vid obrazok: Lenže ty si len mysliš, že to je nekonečno? čo ak tam maš chybu? zdroj: https://en.wikipedia.org/wiki/Prime_number_theorem
robopol Zverejnené 14. Marec, 2022 Autor Zverejnené 14. Marec, 2022 Ja som písal, že to neviem vyratat ani pre ten najednoduchsi prípad x/lnx. No ak ma plati RH tak by malo byt splnené toto. Epsilon=1+nejaké ľubovolné malé číslo. pretože pottom je dokazane, že pi(x) je menšie, teda obecne treba vyšetrit tuto limitu. Akurat rozdiel malicky je v tom, že ja mam epsilon=1+epsilon. V zmysle prime number teorrie je to však pi(x)=x/(ln x-1-epsilon)
robopol Zverejnené 14. Marec, 2022 Autor Zverejnené 14. Marec, 2022 inak tu limitu čo rátaš ty, tak ked prevrím manuálne tak pre velké čísla sa ustaluje na hodnote zhruba cca 1. Takze fakt neviem, či to mas dobre. delta x - odkaz delta min - odkaz Však je to tak, ved rovnicu vidš, mas odvodenu aj dx pre všetky prípady, nerozumiem?
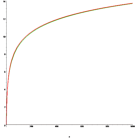
Tono Zverejnené 14. Marec, 2022 Zverejnené 14. Marec, 2022 Graf limity, pre veľké čísla konverguje k nule.
robopol Zverejnené 14. Marec, 2022 Autor Zverejnené 14. Marec, 2022 ake velke čísla to sú? pre 10 na 900 to je 1.000.. Ten graf nemože byt dobry.
Tono Zverejnené 14. Marec, 2022 Zverejnené 14. Marec, 2022 pred 13 minútami, robopol napísal: ake velke čísla to sú? pre 10 na 900 to je 1.000.. Ten graf nemože byt dobry. To bol graf, ak druhý člen limity je násobený 2. Ak nie potom mi limita diverguje. Graf limity mi vyšiel:
Odporúčané príspevky
Vytvorte si účet alebo sa prihláste, aby ste mohli písať príspevky
Ak chcete odoslať príspevok, musíte byť členom
Vytvoriť konto
Zaregistrujte si nový účet v našej komunite. Je to ľahké!
Zaregistrovať si nové kontoPrihlásiť sa
Máte už konto? Prihláste sa tu.
Prihlásiť sa teraz